我校豬遺傳改良與養殖技術國家重點實驗室黃路生院士團隊在多時空多維度家豬啟動子及增強子全基因組圖譜構建的研究取得進展。研究團隊利用H3K27ac ChIP-seq和RNA-seq等多組學技術系統地研究了來自不同發育胚層的多種組織(腦、肝、心臟、肌肉和小腸)、不同發育階段(胚胎期75日齡和成年期150日齡)、不同品種(中國豬種巴馬香和商業豬種大白)、不同性別(雌性和雄性)的101,290個活性增強子和啟動子及其靶基因的功能及時空分布,揭示了這些調控序列在機體內發揮重要的生物學功能。鑒定到了110個在所有組織和發育階段都穩定表達的安全港區域(safe harbours),為豬作為人類醫學模型研究提供了有價值信息。發現 XIST基因啟動子區域中的H3K27ac 和 DNA 甲基化可能與 X 染色體失活有關,豐富了人們對X染色體失活這一基礎生物學過程背后基因表達調控的機制的了解。此外,團隊在復雜性狀相關基因以及突變位點的基因組區域中發現了相應的調控元件,為復雜性狀的遺傳解析提供了基礎數據。相關研究成果以“Mapping and analysis of a spatiotemporal H3K27ac and gene expression spectrum in pigs”為題于2022年1月27日在Science China Life Sciences在線發表。黃路生院士、楊斌副研究員為文章的共同通訊作者,朱亞玲博士、周志敏博士、黃濤博士和張震博士為文章的共同第一作者。

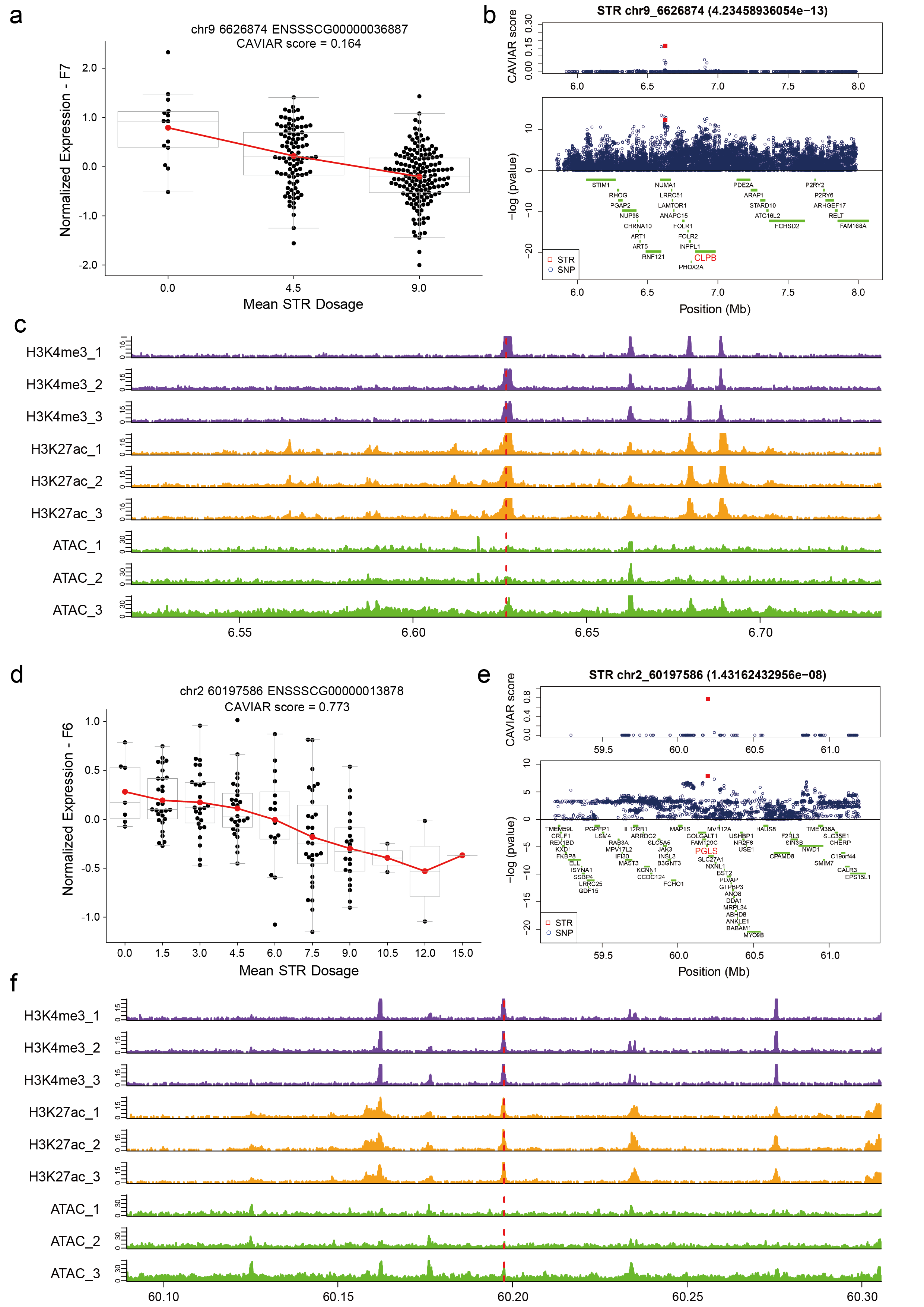
在另一項工作中,黃路生院士團隊利用家豬嵌合家系群體F6(n=260)和F7(n=296)兩個世代全基因組重測序數據和肝臟組織基因表達數據。在F6和F7群體中,分別鑒定了5,203和5,868個與基因表達顯著相關的短片段串聯重復(eSTR)。利用貝葉斯精細定位法,在F6和F7中分別確定了235和298個候選因果eSTR。并發現20個位于復雜經濟性狀關聯SNP附近的候選因果eSTR與表觀修飾序列重疊,并且其靶基因的功能與相關表型有聯系。該研究證實基因組中的短片段串聯重復序列能調控基因的表達,為家豬復雜性狀的遺傳改良提供了新型標記。相關研究成果以“Mapping short tandem repeats for liver gene expression traits helps prioritize potential causal variants for complex traits in pigs”為題于2022年1月17日在Journal of Animal Science and Biotechnology在線發表。黃路生院士、楊斌副研究員為文章的共同通訊作者,吳鐘紫博士為第一作者。 

供稿:科技處歐一智  審核:游金明